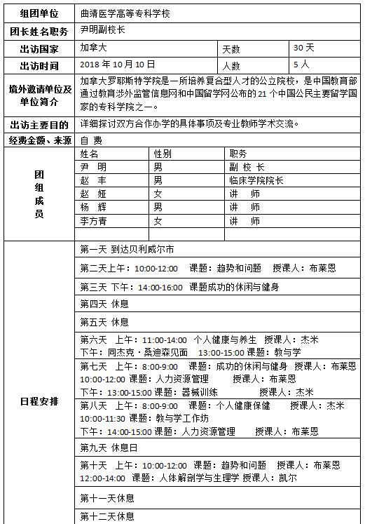
应加拿大罗耶斯特学院的邀请,拟就两校康复治疗技术专业继续联合办学、课程设置等相关事宜进行交流。经研究,学校拟派尹明同志率团共5人于2018年10月10日至11月8日赴加拿大访问,其中尹明、赵丰两位同志出访时间是5天(10月10日-10月14日),赵娅、杨辉、李方青三位老师出访时间是30天(10月10日-11月8日)。
根据中共中央办公厅《关于加强和改进教学科研人员因公临时出国管理工作的指导意见》(厅字〔2016〕17号)的通知和省委、省政府,市委、市政府有关因公临时出国的管理规定,现将出访人员身份信息、境外邀请单位、经费预算和来源、行程安排、等信息进行公示,公示期自即日起5个工作日。如对公示内容有异议,请以书面形式反映到招生就业与对外交流合作处办公室。受理截止时间7月15日。
联系电话:0874-3126727
曲靖医学高等专科学校
2018年7月3日
因公出国(境)信息公示

