第一章 采购公告
1.采购条件
根据《中华人民共和国政府采购法》《政府采购货物和服务招标、投标管理办法》(财政部令第87号)等有关法律、法规和规章的规定,现对我校2018-2019学年教材供应资格招标组织公开采购。
2.项目概况
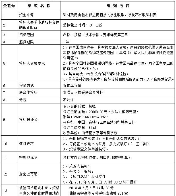
2.1 项目编号:QJYZ201805001
2.2采购内容:2018-2019学年教材供应资格,详细要求见招标采购文件。
2.3服务期限:1年
2.4交货地点:采购人指定地点。
2.5资金来源:供应商向学生收取,学校不代收。
3.供货商资格要求
3.1具有独立法人资格和具有年检合格的《中华人民共和国出版物经营许可证》和《图书批发发行许可证》;
3.2具有人民卫生出版社版社、科学出版社、中国医药科技出版社等3家以上的出版社授权经销证明;
3.3近三年内没有因违规操作、受到相关部门处罚的;
3.4近三年有为普通高校供应教材的经历,不低于3家,需提供中标通知书或合同复印件;
3.5具备政府采购相关规定条件、履行合同所必需的专业技术能力和经营业绩履行合同所必需的专业技术能力和经营业绩。
3.6采购方式为教材预订和现场售卖;由采购方提供场地,供应商按采购方指定的地点直接面向学生售书,按合同约定的折扣率收取书款,自行负担教材的运输、搬运、售卖等一切事宜。
3.7确保教材质量,坚决杜绝盗版教材。售卖给学生的教材若出现断页、缺页、破损、印刷装订错误等质量问题的,投标方应及时无条件予以调换。若发现盗版教材,将终止合同并提交相关部门处理。
3.8投标方在收到采购方教材预订单后,应立即组织进货,确保教材的落实。未能组织到的教材,投标方要及时通知采购方,建议并推荐采购方及时更换版本,重新组织进货;同时不断关注出版社该种教材何时重印、何时入库的信息,保证在到书期限内教材的到位。
4.资格审查方法
本次资格审查方式采用资格后审 。
5.发布公告的媒介
曲靖医学高等专科学校官网
6.采购文件的获取
登录曲靖医学高等专科学校官网自行下载
7.投标文件的递交
7.1 递交投标文件截止时间:2018年 5 月 3 日下午15:00分
地点:曲靖医专崇德楼 201 室
7.2 逾期送达或者未送达指定地点的采购文件,采购人不予受理。
8.报名
8.1 请供货商于 2018 年 4 月 24 日至2018 年4 月 28 日,每日上午8时00分至11时30分,下午14时30分至17时00时(节假日顺延),到 曲靖医专资产处(崇德楼414室)报名。
联系电话:0874-3415368(可电话报名)
联系人:何老师 王老师
9.联系方式
采购人:曲靖医学高等专科学校
联系人:杨春菊(项目答疑) 联系电话:0874-3415358
地址: 曲靖医学高等专科学校
2018年4月23日
第二章 投标人须知
一、投标人须知前附表



二、投标文件的组成
1.资格审查文件部分:
(1)法定代表人身份证明书
(2)授权委托书原件及委托代理人身份证复印件
(3)申请人基本情况表
(4)《中华人民共和国出版物经营许可证》复印件;
(5)近三年财务状况表
(6)廉洁自律承诺书
(7)信用信息查询
(8)其他材料投标人认为跟本项目相关的证明材料(如有时,提供原件或复印件加盖公章)
(上述须提供的证件如遇年检、续期不能带到开标现场进行检验的须出示企业所在地行政主管部门证明材料(原件);否则不得进入评审)
2.投标文件部分:
(1)投标函
(2)法定代表人身份证明
(3)授权委托书
(4)投标保证金
(5)报价表
(6)投标售后服务承诺
(7)投标质量保证书
(8)其他材料
注:递交投标文件时,应提交核验的资料:
(1)营业执照原件
(2)出版物经营许可证原件
(3)法定代表人身份证明书原件
(4)法定代表人授权委托书原件(若法定代表人出席的除外)
(5)代理人身份证明书原件
(6)投标保证金缴纳凭证原件
(7)其他材料
投标人认为跟本项目相关的证明材料(如有时,提供原件或复印件加盖公章)(上述须提供的证件如遇年检、续期不能带到开标现场进行检验的须出示企业所在地行政主管部门证明材料(原件);否则不得进入评审)
二、开标、评标及定标
1、开标
(1)采购人按招标文件规定的时间、地点组织开标。开标仪式由采购方主持,纪检、采购方代表、投标方代表及有关工作人员参加。
(2)开标时投标代表查验投标文件密封情况,确认无误后拆封唱标。
(3)开标仪式上,将公布投标方的投标报价,采购人作唱标记录。
2、评标
采购人组建评标小组,对投标文件进行初审和详细评审。
(1)评标会议程序:评标小组对所有的投标文件进行资格审查→初步评审→评标小组对各投标人的商务部分进行综合评判→评标小组按本项目规定的评定标准向招标人提交“推荐中标候选名单”。
在评审中,评标小组成员于采购活动有关的工作人员不得透露与评审有关的其他投标人的资料、价格和其他信息。
(2)评标小组依据各投标人的投标文件进行评审,采用综合评分法推荐符合项目需求、质量和服务的中标候选人。
三、评分办法(综合评分法)

第三章 技术要求
一、根据我校的需要对投标方提出如下要求:
1.教材种类和概算数量:
医药卫生类教材和非医药卫生类教材两大类,数量在校生人数相关,由投标人根据在校生人数预算。
2.教材的征订:
(1)中标单位为我校各专业学生征订并负责发放各类教材,各类教材的售价按招标价格和国家有关规定执行。
(2)中标单位要保证教材征订计划中的教材按期到货,个别教材确因改版、停印、加印等原因无法在20日内到货的,乙方须在收到订单之日起3个工作日内将该教材汇总后回告甲方,以便更改订单,无答复者视为能够如期到货。
(3)中标单位要能保证因教学计划的变动而引起的补订教材能在10日内到货发放。
3.供应要求:
(1)中标单位要能严格按照投标文件及合同的约定完全履行义务,完成中标项目,不得向其他单位转包中标项目。
(2)中标单位供应教材,需独立承担运费,税金等。中标单位销售教材,需向甲方派专职人员,负责教材的接收、搬运、入库、归类和发放。
(3)教材的供应时间分为到货时间和教材的发放时间。到货时间为自收到我校教材征订计划之日起30日内,临时补订教材15日内到货,且准确率达100%。
4.教材的发售方式:
(1)教材的发放由中标单位全面负责,学校不再介入教材的发放工作。
(2)教材的发放为开学报到时集中发放。中标单位需在每学期开学报到时到我校指定地点组织实施教材的发放工作,开学两个月后中标单位在征得学校同意的情况下对剩余的教材自行负责清理、清退。
(3)除“两课”教材按国家有关规定执行,其他教材中标单位须以中标价格(折扣价格)结算。
(4)我校为中标单位提供教材存放和发放的场地。
5.费用结算:
学校不参与费用的收取及结算,由中标单位自行收取并按照中标折扣价与学生自行结算,。
6.教材的质量:
中标单位必须供应国家正式出版的教材,坚决杜绝盗版教材,一经发现盗版教材,由乙方独自承担法律后果并承担销售额100%的违约金。凡有缺页、倒印、印刷不清等质量问题的教材,中标单位负责无条件更换,不能提供更换的,负责退款。
7.售后要求:
(1)向我校无偿提供各类最新出版教材的样本补充甲方教材样本库。年度提供样本书的总金额约达总销售额的1%,样本书分2018-2019春季和秋季两次提供,具体给付时间同每学期教材的到货时间,且附带样本书清单。样本书由我校专人负责验收。
(2)无偿提供教材征订目录等资料;
(3)无偿提供教师用书。
8.其他:
本招标范围是2018-2019学年年春秋季两学期我校各专业学生使用的教材。中标单位须在签订合同前向甲方缴纳履约保证金2万元,合同期满后退还中标方,中标单位应竭力履行合同相关条款及其承诺事项,若乙方遇到不能按时配送教材的情况,应及时通知甲方,由甲方确定是否酌情延长交书时间。如乙方有重大违约,未能按照征订计划所订教材按时到货,影响到甲方教学秩序,甲方有权以书面方式单方解除合同,保证金不予退还。
二、合同事项
1.中标后,中标单位与项目管理及采购单位必须签订教材采购合同。
2.采购单位每学期对中标单位进行评估,评估结果将通知中标单位,若三个月内中标单位对提出问题无明显改进措施,招标单位有权取消中标单位资格。
3.合同为期1年。
三、对采购方的要求
本着平等协商、互惠互利原则,投标方应明确自己的权利,并对采购方提出相应的责任要求。
四、招标方声明
1.投标方投标文件必须客观真实,承诺条款必须实事求是,不得弄虚作假,或恶意报价竞争,否则取消投标资格。
2.招标方对投标方提供的材料中涉及的商业秘密严格保密。
曲靖医学高等专科学校资产处
2018年4月23日