曲靖医专2015级护理及助产专业、2013级五年制护理专业全体同学:
根据《全国护士执业资格考试委员会办公室关于2018年护士执业资格考试有关问题的通知》的安排,2018年全国护士执业资格考试报名工作已开始,为保证考试考务各项工作顺利进行,现将相关事宜通知如下:
一、考试方式
2018年护士执业资格考试实行人机对话方式进行。考试每半天为一个轮次,分为6轮依次进行。考生将随机分配至其中一个轮次,参加专业实务和实践能力科目的考试。
二、考试科目及考试时间
考试科目:全国护士执业资格考试设专业实务和实践能力两个科目。
考试时间:2018年5月5日至5月7日,具体安排如下:

三、报考条件及要求
按照《护士条例》和卫生部、人力资源社会保障部印发的《护士执业资格考试办法》(部长令第74号)的规定,凡在中等职业学校、高等学校完成国务院教育主管部门和国务院卫生主管部门规定的普通全日制3年以上的护理、助产专业课程学习,包括在教学、综合医院完成8个月以上护理临床实习,并取得相应学历证书的专业技术人员,可以申请参加护士执业资格考试。考生一次考试通过两个科目为考试成绩合格,考试成绩合格者,可申请护士执业注册。
申请人为在校应届(2018届)毕业生的,应当持有所在学校出具的应届毕业生学籍证明。
四、收费标准
各考点收缴2018年护士执业资格考试考生报名费的方式仍采用“现场收费”的方式进行,收费标准按照《财政部国家发展改革委关于同意收取护士执业资格考试考务费等有关问题的通知》(财综〔2012〕59号)规定收取考试费,每人每科50元,共100元。
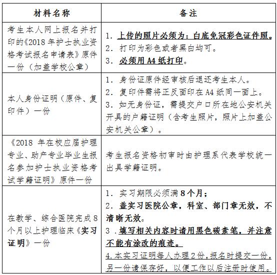
五、报名需提交材料

六、具体报名程序
(一)考生网上报名(2017年12月6日至2017年12月22日)
考生登陆中国卫生人才网(www.21wecan.com)报名,具体填写要求详见中国卫生人才网公告,报名完后打印《2018年护士执业资格考试申请表》。
注:1.请各位同学认真、如实填写报名表。
2.所涉及身份信息(如:姓名、出生年月、身份证号码等)必须与身份证一致。
3.请认真核对报名表所填信息,确认无误后打印报名申请表,在申请表底端用黑色碳素笔签写考生姓名及日期。(特别注意要保证网上信息与打印出的《申请表》信息一致,以免影响信息确认。)
4.为了今后顺利进入系统打印准考证、查询并打印成绩单,请各位考生务必记住报名时的用户名和密码!
5. 所有复印件须使用A4纸规格,复印清晰。
(二)考生报名资格初审
考生携带报名需提交的材料(具体见上表)、白底免冠彩色小一寸证件照一张到曲靖医专护理系进行报名资格初步审核。
注:1.地点:曲靖医专崇德楼一楼会议室
2.时间:2017年12月21日—2017年12月22日8:00—11:30;14:30—17:00
(三)考生现场确认并缴信息纳考试费
考生报名资格初审通过后,到指定区域确认报名信息,并在报名信息确认表上签字,缴纳考试费100元/生。(注:需要参加学校护士执业资格考试培训的同学需额外交600元(暂定)培训费,包含培训教材)
注:1.请同学认真核对“报名信息确认表”,若发现信息有误,请立即报告现场教师,否则一旦签字确认便无法进行更改。
2.核对无误后请用黑色碳素笔在考生签名处签名。
3.地点:曲靖医专崇德楼一楼会议室
4.时间:2017年12月23日—2017年12月24日8:00—11:30;14:30—17:00
(四)考生报名资格复审
护理系整理考生报名材料并将考生报名材料送曲靖市卫计委,由市卫计委进行考生报名资格复审。
时间:2017年12月29日
为确保我校报名工作顺利进行,请各位同学严格按照时间规定到校办理相关报名手续,过时不候。
曲靖医学高等专科学校护理系
2017年11月30日