为增强全校师生员工自觉防范、主动拒绝非法集资的意识和能力,维护合法权益,6月份将在全校范围内组织开展防范非法集资宣传月活动,本次活动以“守住钱袋子·护好幸福家”为主题。提醒全校师生员工树立正确理财观念,理性选择投资渠道,不组织、不协助、不参与非法集资,防止利益受损,共同守护幸福生活。
2022年防范非法集资宣传月主题为“守住钱袋子·护好幸福家”,下面让我们一起来学习《防范和处置非法集资条例》(以下简称《条例》)。















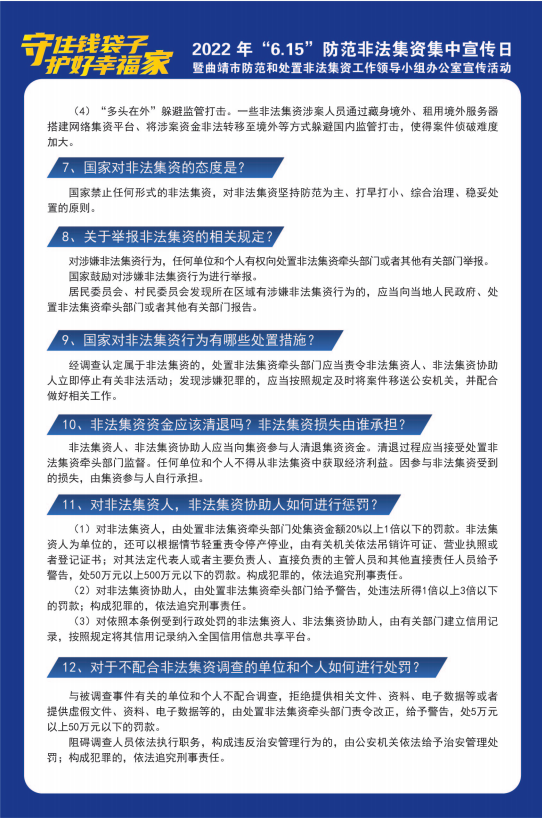
《条例规定》:
任何单位和个人不得从非法集资中获取经济利益!
因参与非法集资受到的损失,由集资参与人自行承担!
因此,请大家务必严防非法集资陷阱,拒绝高利诱惑!
在了解条例的同时
也请广大师生员工积极参与防范非法集资知识答题赛一起赢大奖吧!
一、活动时间
2022年6月15日(周三)至6月21日(周二)(共7天)
6月15日答题时间: 10:00-22: 00 6月16日—21日答题时间: 8:00-22: 00
二、参赛方式
(一)活动期间,扫码或搜索关注“中国银行保险报”微信 公众号。

(二)新用户关注后将收到公众号的自动回复,点击自动回复中的"开始答题",即可进入活动页面。

已关注的用户发送关键词"答题"到公众号后台,点击自动 回复中的"开始答题",即可进入活动页面。(答题过程中如 遇试卷失效,重新发送关键词"答题"到公众号后台,即可获取最新活动链接。)

(三)进入活动页面后,输入姓名并选择所在地区(省、自治区、直辖市、新疆生产建设兵团,不含港澳台地区),输入手机号(仅用于统计分数时识别身份,不会外泄)和工作单位(选填)后,即可开始答题。
三、活动形式
本次活动以"团队争霸"形式开展,以地区(省、自治区、 直辖市、新疆生产建设兵团,不含港澳台地区)为单位划分战队。 面向社会公众,任何个人均可参加,选择同一个地区的用户自动组成同一战队;各战队总成绩根据参与人数、得分情况等指标计 算得出,每天定时公布各战队成绩及排名。
四、评选奖励
活动结束时,总成绩排名前十的战队即为优秀战队。活动结束后,将为优秀战队所在地区颁发奖杯,同时总成绩排名靠前的用户也将获赠个人奖励。